各职能部门、各单位:
新冠肺炎疫情发生以来,各部门(单位)认真学习领会习近平总书记对疫情防控工作的重要指示精神,坚决贯彻落实上级主管部门、学校新冠肺炎疫情处置领导小组工作部署,在疫情防控工作中慎终如始、毫不松懈地抓紧抓实各项防控措施,确保了学校新冠肺炎疫情防控工作的阶段性胜利,涌现出一批冲锋在前、担当奉献、扎实工作的先进典型。
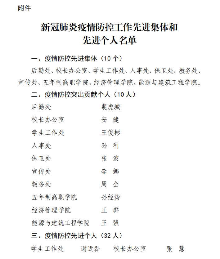
为进一步凝聚人心、鼓舞士气,充分发挥先进典型的引领作用,根据《山东华宇工学院关于开展疫情防控工作先进集体、先进个人评选的通知》要求,经各部门(单位)申报、学校新冠肺炎疫情处置领导小组办公室审核、报学校新冠肺炎疫情处置领导小组批准,决定对后勤处等10个疫情防控先进集体、裴虎城等10名疫情防控突出贡献个人、谢近磊等32名疫情防控先进个人进行表彰;对获得“先进集体”荣誉称号的部门(单位)给予1000元现金奖励,对获得“突出贡献个人”荣誉称号的教职工给予500元现金奖励,对获得“先进个人”荣誉称号的教职工给予300元现金奖励。
希望受到表彰的先进集体和先进个人珍惜荣誉、戒骄戒躁、再接再厉,充分发挥模范带头作用,为巩固新冠肺炎疫情防控阶段性成果作出新的贡献。希望全校师生员工以先进集体和先进个人为榜样,进一步弘扬优良作风、团结一心,夺取疫情防控和学校事业发展“双胜利”。 附件:新冠肺炎疫情防控工作先进集体和先进个人名单。
山东华宇工学院
2021年3月18日
![1617084627475074.png C~{P[NQTDYVFV4U2U89]W{M.png](/__local/7/65/61/B45E60E2D51B837E0EBCDFF221F_65C1DFFA_21FAA.png?e=.png)
